Descriptor

What is descriptor

Descriptor is a instance of class with certain methods. There are two kind of descriptor.

  • non-data descriptor: Only __get__ is defined in class.

  • data descriptor: __get__ and one of __set__ or __del__ is defined in class.

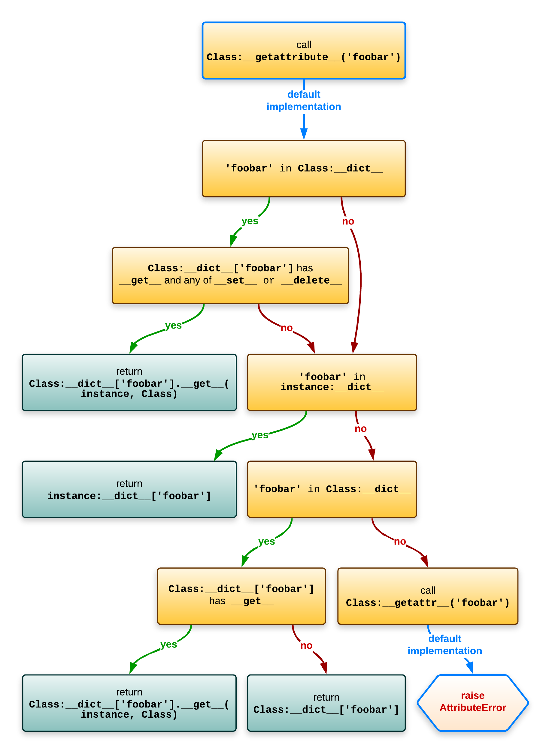
Object attribute lookup

_images/object-attribute-lookup-v3.png

Class.__dict__ is not a real dict but a special dict proxy that will also look in all the base classes.

For clarity I’ve simplified things to Class.__dict__[‘foobar’] but in reality the __dict__ proxy object is not used, but instead all the logic is inlined: attributes are looked up on the class of the object in the order of the __mro__ via typeobject.c:_PyType_Lookup (called from object.c: _PyObject_GenericGetAttrWithDict).

When you need descriptor

Based on above lookup figure, if you need extra operation when you do obj.attr, you could use descriptor.

How to write a descriptor

# lazy_properties.py
import time

class LazyProperty:

    def __init__(self, function):
        print("init")
        self.function = function
        self.name = function.__name__

    def __get__(self, obj, type=None) -> object:
        print("__get__")
        print(obj)
        obj.__dict__[self.name] = self.function(obj)
        return obj.__dict__[self.name]


class DeepThought:

    @LazyProperty
    def meaning_of_life(self):
        print("func")
        time.sleep(3)
        return 42
# Output
# init


>>> my_deep_thought_instance = DeepThought()
>>> print(my_deep_thought_instance.meaning_of_life)
# Output
# __get__
# <__main__.DeepThought object at 0x7f917bc07220>
# func
# 42 (print out after 3 seconds)

>>> print(my_deep_thought_instance.meaning_of_life)
# 42 (immediatelly)

>>> print(my_deep_thought_instance.meaning_of_life)
# 42 (immediatelly)

Decorator is just a syntax suger. LazyProperty get a function and return a object. It could be translated to:

...
class DeepThought:

    def meaning_of_life(self):
        print("func")
        time.sleep(3)
        return 42

    meaning_of_life = LazyProperty(meaning_of_life)
    # This is run in class definition.
    # This is why "init" was print out immediately after class definition.
...
The things we keep in mind is a order of lookup attribute:
  1. First, you’ll get the result returned from the __get__ method of the data descriptor named after the attribute you’re looking for.

  2. If that fails, then you’ll get the value of your object’s __dict__ for the key named after the attribute you’re looking for. This is trying to get value from instance attribute, aka by . operation.

  3. If that fails, then you’ll get the result returned from the __get__ method of the non-data descriptor named after the attribute you’re looking for.

Most tricky part is in code below:

def __get__(self, obj, type=None) -> object:
    print("get")
    print(obj)
    obj.__dict__[self.name] = self.function(obj)
    return obj.__dict__[self.name]

At the beginning, obj’s __dict__ doesn’t have meaning_of_life. However, meaning_of_life is a non-data descriptor, so __get__ is invoked. After first run, inside __get__, __dict__ is modified and meaning_of_life is added to __dict__. So next time when lookup meaning_of_life by .meaning_of_life, __dict__ has higher priority than non-data descriptor, it will get the result from cached __dict__ directly instead of invode __get__ again.

Note

When you implement the protocol, keep these things in mind:

  • self is the instance of the descriptor you’re writing, meaning_of_life here, also it’s a class attribute.

  • obj is the instance of the object your descriptor is attached to, my_deep_thought_instance here.

Caution

__dict__ only have instance attributes not class attributes, see dir vs __dict__.